ESPACIO 17 - CONSTRUCCIÓN
Ingeniería civil · Procedimientos · Costes · Licitaciones · FIDIC · Medioambiente

Construcción

Página orientada a compartir contenidos de interés relacionados con la construcción, la ingeniería civil, la planificación de obra, el control de costes, la contratación, el medioambiente y la experiencia práctica aplicada a proyectos.

Construcción: temas de interés

Experiencia · Ingeniería civil · Gestión · Ejecución

En esta página se presentan distintos temas relacionados con la construcción, una de las ramas más relevantes de la ingeniería civil. El objetivo es mostrar soluciones, procesos, métodos de ejecución y tecnologías que ayuden a comprender mejor la realidad de la obra y la gestión de proyectos.

🏗️ La construcción exige método, planificación, control técnico, seguimiento económico y capacidad de adaptación durante toda la ejecución.

Procesos y procedimientos · Control de costes

Presupuesto · Seguimiento · Desviaciones

El control de costes es un elemento clave en la gestión de proyectos de construcción. Su correcta implantación permite asegurar la viabilidad económica de la obra, anticipar desviaciones y tomar decisiones a tiempo.

A través de procesos y procedimientos bien definidos, es posible realizar un seguimiento continuo del presupuesto, comparar costes reales frente a los previstos y optimizar el uso de los recursos.

  • Definición del presupuesto inicial y control por partidas.
  • Seguimiento periódico de costes reales y desviaciones.
  • Control de certificaciones, mediciones y modificaciones.
  • Análisis de riesgos económicos y medidas correctoras.
  • Información clara y actualizada para la toma de decisiones.
Mapa de procesos
Mapa de procesos
Clic para ampliar
📊 El objetivo final del control de costes es mantener el equilibrio entre calidad, plazo y coste.

Estadística en licitaciones

Ofertas · Bajas · Probabilidad de éxito

La estadística aplicada a licitaciones permite mejorar la toma de decisiones en concursos de obra pública y privada.

Analizar históricos de ofertas, bajas, criterios de adjudicación y comportamiento del mercado ayuda a ajustar mejor el riesgo y a definir estrategias más competitivas.

  • Número de licitadores y nivel de competencia.
  • Distribución de bajas y precios ofertados.
  • Histórico de adjudicaciones por tipo de obra y zona.
  • Peso de los criterios técnicos y económicos.
  • Riesgos de temeridad y umbrales de baja.
Licitaciones 2017
Licitaciones 2017
Clic para ampliar
🎯 Una buena estadística no sustituye la experiencia, pero sí reduce incertidumbre y mejora el criterio.

Análisis de planeamiento y hojas de ruta

Objetivos · Plazos · Recursos

El análisis de planeamiento es una fase decisiva en cualquier proyecto de construcción. Permite definir con claridad los objetivos, los plazos y los recursos necesarios antes del inicio de la ejecución.

Las hojas de ruta transforman el planeamiento en acciones concretas, estableciendo prioridades, responsables y fechas clave.

  • Definición del alcance y objetivos del proyecto.
  • Identificación de actividades críticas y dependencias.
  • Asignación de recursos humanos, técnicos y materiales.
  • Estimación de plazos y análisis de restricciones.
  • Evaluación de riesgos y planes de contingencia.
Árbol de procesos
Árbol de procesos
Clic para ampliar
🧭 Un buen planeamiento inicial aumenta de forma notable la probabilidad de éxito del proyecto.

Contratos FIDIC

Riesgos · Obligaciones · Variaciones

Los contratos FIDIC constituyen uno de los marcos contractuales más utilizados en proyectos internacionales de ingeniería y construcción.

Su finalidad es establecer una distribución equilibrada de riesgos entre las partes, definiendo con claridad derechos, obligaciones y procedimientos.

  • Libro Rojo: obras con proyecto del cliente.
  • Libro Amarillo: diseño y construcción.
  • Libro Plata: EPC / llave en mano.
  • Libro Verde: contratos simplificados.
  • Libro Oro: diseño, construcción y operación.
Contratos FIDIC
Contratos FIDIC
Clic para ampliar
⚖️ Una correcta interpretación de FIDIC es esencial para evitar conflictos y proteger el equilibrio del contrato.

Justificación de temeridad

Oferta anormalmente baja · Viabilidad · Defensa técnica

En muchos procesos de contratación, una oferta puede considerarse anormalmente baja cuando se sitúa por debajo de determinados umbrales definidos en el pliego o la normativa aplicable.

La justificación de temeridad consiste en demostrar con argumentos técnicos y económicos que la oferta es viable y que permite ejecutar la obra con calidad y seguridad.

  • Desglose de costes por capítulos y partidas principales.
  • Rendimientos previstos de mano de obra y maquinaria.
  • Justificación de precios unitarios y suministros.
  • Planificación y organización de obra que respalden eficiencia.
  • Cumplimiento laboral, ambiental y de seguridad.
Justificación de temeridad
Justificación de temeridad
Clic para ampliar
🧾 Una justificación sólida debe ser clara, trazable y coherente con el plan de obra.

Guías medioambientales

Sostenibilidad · Residuos · Impacto ambiental

Las guías medioambientales son herramientas fundamentales para integrar criterios de sostenibilidad y protección del entorno en los proyectos de construcción e ingeniería civil.

Su aplicación permite minimizar impactos, asegurar el cumplimiento normativo y mejorar la aceptación social de las infraestructuras.

  • Evaluación de impacto ambiental y medidas preventivas.
  • Gestión de residuos de construcción y demolición.
  • Uso eficiente de recursos naturales y energía.
  • Protección de suelos, aguas y biodiversidad.
  • Control de emisiones, ruidos y polvo.
Gestión medioambiental
Gestión medioambiental
Clic para ampliar
🌱 Integrar criterios ambientales desde fases tempranas reduce riesgos, costes futuros y conflictos.

Amortización de la inversión

Payback · VAN · TIR · Viabilidad

La amortización de la inversión permite evaluar en qué plazo una inversión se recupera a través de los flujos de caja que genera un proyecto.

Es un criterio clave en infraestructuras, concesiones y proyectos con financiación, ya que ayuda a medir la viabilidad económica y el nivel de riesgo asumido.

  • Payback o plazo de recuperación simple.
  • Payback descontado.
  • VAN (Valor Actual Neto).
  • TIR (Tasa Interna de Retorno).
  • Coste del ciclo de vida.
Amortización de la inversión
Amortización de la inversión
Clic para ampliar
💶 El análisis financiero debe acompañar siempre al análisis técnico y contractual.

Mercados exteriores

Internacionalización · Riesgo país · Contratación

Los mercados exteriores representan una oportunidad estratégica para las empresas del sector de la construcción e ingeniería civil.

La internacionalización exige un análisis riguroso del país, del cliente y del marco contractual, así como una adecuada gestión de riesgos técnicos, financieros, legales y operativos.

  • Estabilidad política y seguridad jurídica.
  • Riesgo país y riesgo de tipo de cambio.
  • Normativa local, licencias y permisos.
  • Logística, suministro y disponibilidad de recursos.
  • Capacidad del cliente y garantías de pago.
Mercados exteriores
Mercados exteriores
Clic para ampliar
🌍 En mercados internacionales, la gestión contractual y financiera suele ser decisiva.

Servicios de conservación

Mantenimiento · Explotación · Conservación de infraestructuras

Los servicios de conservación son esenciales para garantizar la funcionalidad, seguridad y durabilidad de las infraestructuras a lo largo de su vida útil.

Incluyen operaciones de mantenimiento preventivo, correctivo y actuaciones programadas para asegurar el nivel de servicio.

  • Conservación ordinaria y extraordinaria.
  • Mantenimiento preventivo de infraestructuras.
  • Gestión de incidencias y actuaciones urgentes.
  • Control de firmes, drenaje, señalización y estructuras.
  • Optimización de recursos y contratos de conservación.
Servicios de conservación
Servicios de conservación
Clic para ampliar
🛣️ La conservación eficiente prolonga la vida útil de la infraestructura y reduce costes futuros.

Proyectos licitados

Ofertas · Contratación · Seguimiento

El análisis de proyectos licitados permite estudiar oportunidades reales de contratación, detectar tendencias del mercado y evaluar la competencia existente.

También facilita la organización de la documentación, la preparación de ofertas y el seguimiento del resultado de las licitaciones.

  • Clasificación y seguimiento de licitaciones.
  • Análisis de pliegos y requisitos.
  • Valoración económica y técnica de oportunidades.
  • Histórico de ofertas presentadas.
  • Control documental y trazabilidad.
Proyectos licitados
Proyectos licitados
Clic para ampliar
📁 Un buen sistema de control de proyectos licitados mejora la capacidad de respuesta y la toma de decisiones.

Expedientes de clientes

Documentación · Seguimiento · Gestión de relaciones

Los expedientes de clientes permiten centralizar la información relevante de cada relación profesional, facilitando el seguimiento técnico, contractual y comercial.

Una gestión ordenada mejora la trazabilidad, reduce errores y agiliza la consulta de antecedentes y documentos asociados.

  • Organización documental por cliente y proyecto.
  • Seguimiento de comunicaciones y contratos.
  • Registro de incidencias y actuaciones realizadas.
  • Control de ofertas, adjudicaciones y trabajos ejecutados.
  • Acceso rápido a antecedentes y documentación clave.
Expedientes de clientes
Expedientes de clientes
Clic para ampliar
👥 Una gestión documental clara y estructurada mejora la eficiencia y la calidad del servicio al cliente.

Estudio Inicial · Análisis del Proyecto

Adjudicación · Gestión documental · Fase contractual · Fase técnica

Recibida la adjudicación de una obra y tras ser dada de alta en el sistema, se archivarán en Gestión Documental el boletín de licitación, el proyecto de licitación, el estudio económico de oferta, la documentación presentada y el presupuesto en formato BC3.

A partir de esta base documental, el equipo de obra desarrollará el Análisis Inicial del Proyecto, estructurado en una fase contractual y una fase técnica coordinadas entre sí.

Con toda la información obtenida, el Jefe de Obra elaborará el Informe Inicial de Proyecto, valorando económicamente errores, contradicciones, precios, procedimientos e incidencias detectadas, dejando constancia del adicional necesario para ejecutar la obra tal y como fue licitada.

Posteriormente se realizará el estudio económico aplicando una primera estimación de precios y se analizará la optimización de costes mediante hipótesis de diseño, procedimientos y precios, como base de futuras propuestas a la Propiedad.

Finalmente se redactará una Hoja de Ruta con los cambios, modificaciones y posibles obras complementarias, definiendo su encaje administrativo y legal, así como su cuantificación económica.

  • Archivo inicial en Gestión Documental: boletín, proyecto, oferta, documentación presentada y BC3.
  • Fase contractual: mediciones propias, contradicciones documentales, revisión de precios y servicios afectados.
  • Fase técnica: hipótesis, cálculos, viabilidad constructiva, medios necesarios y propuestas de cambio.
  • Redacción del Informe Inicial de Proyecto en PDF bajo responsabilidad del Jefe de Obra.
  • Determinación del coste directo admisible, margen mínimo esperado y detección de posibles obras complementarias.
  • Hoja de Ruta validada por el Delegado y archivada en Gestión Documental.
Estudio inicial del proyecto
Estudio inicial · análisis del proyecto
Clic para ampliar
📁 El objetivo del análisis inicial es transformar la adjudicación en una estrategia técnica, económica y contractual que permita obtener beneficio en la ejecución de la obra.

🧭 Hoja de Ruta aplicada al desarrollo de una obra contratada

Viabilidad · Prioridades · Solución técnica · Reequilibrio económico

La Hoja de Ruta aplicada a una obra ya contratada permite transformar el análisis inicial del proyecto en un plan de actuación concreto, orientado a garantizar su viabilidad técnica y económica.

Su finalidad es anticipar problemas, definir prioridades y establecer las decisiones clave que deben adoptarse desde el inicio de la obra.

En la guía de Análisis Inicial de Proyectos se recoge el enfoque para estudiar un proyecto adjudicado y comprobar su viabilidad, aunque el acceso a determinados ejemplos reales esté restringido.

La experiencia práctica demuestra que la mayoría de los proyectos presentan déficits presupuestarios importantes, lo que obliga a plantear soluciones técnicas alternativas para hacer viable la ejecución.

Las limitaciones habituales del marco contractual en España hacen aún más necesaria una hoja de ruta realista, bien fundamentada y técnicamente sólida.

  • La Hoja de Ruta convierte el análisis inicial en un plan de actuación concreto.
  • Permite anticipar problemas y ordenar prioridades desde el arranque de la obra.
  • Muchos proyectos presentan déficits presupuestarios de entre el 25 % y el 65 %.
  • Las ampliaciones contractuales suelen estar limitadas en modificaciones, liquidaciones y complementarios.
  • Los contratos FIDIC presentan un marco diferente que requiere tratamiento específico.
Hoja de Ruta aplicada a obra contratada
Hoja de Ruta aplicada al desarrollo de una obra contratada
Clic para ampliar
🧭 Sin una Hoja de Ruta clara, la obra corre el riesgo de avanzar sin estrategia económica ni contractual definida.

🧭 Definición formal de la Hoja de Ruta

Documento integrador · Equipo · Procedimiento administrativo · Gestión contractual

La Hoja de Ruta puede definirse formalmente como el documento en el que se recogen, desde el punto de vista del procedimiento administrativo o legal, las posibles propuestas de modificación y obras complementarias necesarias, con su identificación y cuantificación económica.

Esta definición resume su papel como documento integrador entre el análisis técnico, el control económico y el marco contractual del proyecto.

Para que sea eficaz, deben participar en su elaboración todos los miembros clave del equipo de obra, junto con el Gerente o Jefe de Grupo de Obras.

Es imprescindible que todo el equipo se identifique con la solución que se presentará al Cliente, evitando incoherencias técnicas o debilidad en la defensa de la propuesta.

La Hoja de Ruta debe elaborarse y tramitarse siguiendo estrictamente los procedimientos internos establecidos.

  • Documento que integra cambios, modificaciones y complementarios con valoración económica.
  • Participación coordinada del equipo de obra y responsables de grupo.
  • Alineación interna con la solución propuesta al Cliente.
  • Aplicación de los procedimientos P-6.7.1 y P-6.7.2.
  • Justificación técnica, económica, administrativa y legal de cada propuesta.
Definición formal de la Hoja de Ruta
Definición formal de la Hoja de Ruta
Clic para ampliar
⚖️ La Hoja de Ruta no es un documento teórico: es el compromiso operativo que conecta la solución técnica con su tramitación contractual.

Importancia del Estudio Inicial de Análisis de Proyecto

Cliente · Variaciones técnicas · Modificado · Complementario · Negociación

Es fundamental realizar un Estudio Inicial de Análisis de Proyecto con la participación de todo el equipo de obra y remitirlo formalmente al Cliente para que quede constancia de su presentación.

La trazabilidad documental mediante registro, escrito o correo con acuse evita interpretaciones futuras y refuerza la posición técnica de la empresa.

Junto al análisis inicial debe valorarse la conveniencia de incluir propuestas de variaciones técnicas que faciliten la ejecución del contrato y permitan su reequilibrio económico.

La Hoja de Ruta nunca debe plantearse con el objetivo de asumir pérdidas, sino como instrumento para seguir buscando una solución técnica viable.

Durante la negociación pueden surgir tensiones y comentarios informales, por lo que el proceso debe mantenerse siempre dentro del marco formal del expediente.

  • Participación de todo el equipo de obra en el análisis inicial.
  • Remisión formal al Cliente con trazabilidad documental.
  • Valoración de variaciones técnicas mediante expedientes modificados o complementarios.
  • La empresa no debe diseñar una hoja de ruta orientada a pérdidas.
  • La negociación debe apoyarse en hechos, documentos, trazabilidad y coherencia técnica y económica.
Importancia del estudio inicial
Importancia del Estudio Inicial de Análisis de Proyecto
Clic para ampliar
📌 El estudio inicial no solo diagnostica el proyecto: también protege contractual y económicamente la posición de la empresa desde el comienzo.

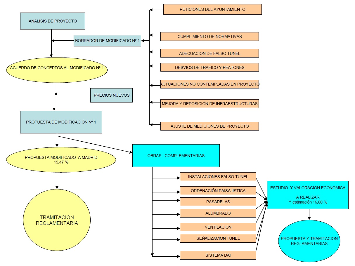
Ejemplo (Puertos) · Tramitación de un Modificado tras preacuerdo

Puertos del Estado · Autoridad Portuaria · Ministerio · Proyecto modificado

Alcanzado un preacuerdo, la Administración tramita la petición de modificado ante Puertos del Estado, que autoriza o no la actuación.

Posteriormente se redacta el Proyecto Modificado, que es informado por la Inspección General del Ministerio y remitido de nuevo a Puertos del Estado para supervisión y aprobación.

Una vez aprobada la modificación, la documentación se traslada a la Autoridad Portuaria, que formaliza el contrato modificado e inicia su ejecución.

Este ejemplo refleja de forma esquemática la secuencia administrativa y técnica habitual en el ámbito portuario.

No se detallan los procesos internos del Ministerio por desconocimiento de todos sus trámites y requerimientos intermedios.

  • Preacuerdo y arranque del expediente de modificado.
  • Petición de autorización a Puertos del Estado.
  • Autorización o condicionantes por parte de Puertos del Estado.
  • Redacción del Proyecto Modificado.
  • Informe de la Inspección General del Ministerio.
  • Supervisión y aprobación final por Puertos del Estado.
  • Remisión a la Autoridad Portuaria.
  • Formalización del contrato modificado.
Modificado en Puertos tras preacuerdo
Ejemplo de tramitación de un modificado en Puertos
Clic para ampliar
⚓ En entornos portuarios, el éxito del modificado depende tanto de la solución técnica como del correcto encaje en la cadena administrativa.

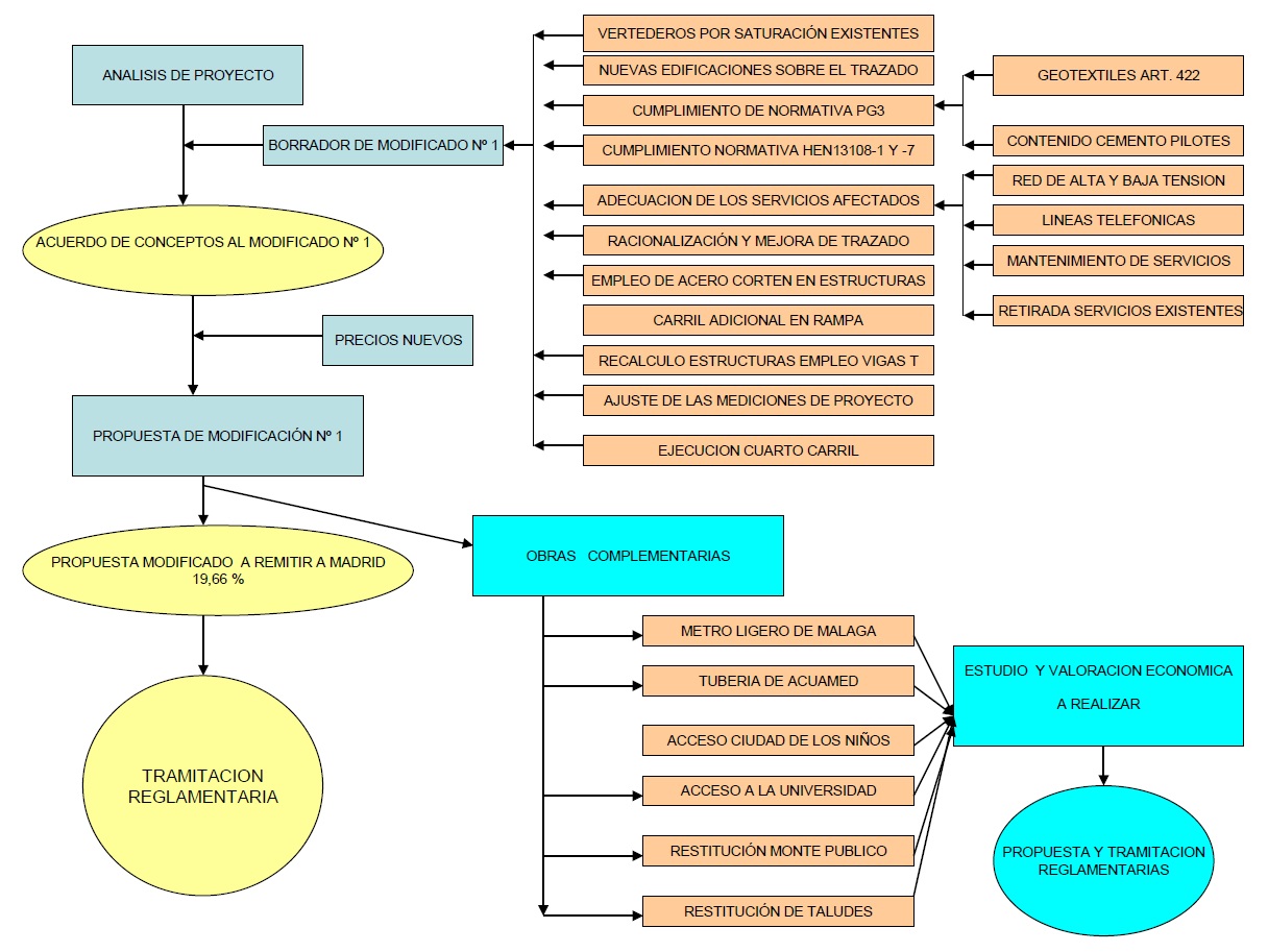
🧾 Resumen de la tramitación del Modificado (Puertos)

Negociación · Precios nuevos · Dirección de Obra · Puertos del Estado · Replanteo

La tramitación del modificado en obras portuarias parte de una negociación inicial entre contratista y Administración hasta alcanzar acuerdo sobre precios nuevos y alcance de la actuación.

A partir de ese punto, la propuesta sigue una secuencia de informes, autorizaciones, redacción del Proyecto Modificado, aprobación formal y firma entre contratista y Autoridad Portuaria.

Una vez firmado el proyecto modificado, se levanta el Acta de Replanteo y la Asistencia Técnica a la Dirección de Obra supervisa el control de la ejecución.

Este procedimiento se aplica en las obras adjudicadas cuando el análisis inicial del proyecto pone de manifiesto la necesidad de tramitar una modificación.

La metodología pone de relieve la importancia de unir negociación, soporte técnico y tramitación administrativa.

  • Negociación inicial entre contratista y Administración.
  • Acuerdo sobre precios nuevos.
  • Propuesta de modificado por Dirección de Obra y remisión a Puertos del Estado.
  • Informes de Puertos del Estado e Inspección General.
  • Autorización o no de la modificación.
  • Redacción y tramitación del Proyecto Modificado.
  • Aprobación final por Puertos del Estado.
  • Firma del proyecto modificado y Acta de Replanteo.
  • Supervisión posterior por la Asistencia Técnica.
Resumen de tramitación del modificado en Puertos
Resumen de la tramitación del Modificado (Puertos)
Clic para ampliar
🧾 El modificado no termina con el acuerdo técnico: necesita una tramitación completa, ordenada y formal para convertirse en contrato ejecutable.

Galería de imágenes

Selección de imágenes de obras, documentación técnica y referencias visuales.

Galicia
Obra e infraestructura · Galicia
Clic para ampliar
Canarias
Entorno y actuación · Canarias
Clic para ampliar
Puerto de Bilbao
Puerto de Bilbao
Clic para ampliar
Depuradora
Instalación de depuración
Clic para ampliar
Hoja 1
Documento técnico 1
Clic para ampliar
Hoja 2
Documento técnico 2
Clic para ampliar
Hoja 3
Documento técnico 3
Clic para ampliar
Hoja 4
Documento técnico 4
Clic para ampliar

Galería de vídeos

Vídeos de procesos constructivos, infraestructuras y actuaciones técnicas.

Tuneladora
Obra en Málaga
Proceso cajonero
Vídeo general
Puente Andalucía
Puente Alconétar
Actuación en Burdalo
Actuación en Alcántara